Dit document beschrijft een implementatiemodel, in dit geval . Een implementatiemodel is een toepassing van vocabularia voor een concreet doel. Het beschrijft in alle detail (zoals kardinaliteiten, codelijsten, datatypes, ...) de gewenste datastruktuur.
Samenvatting
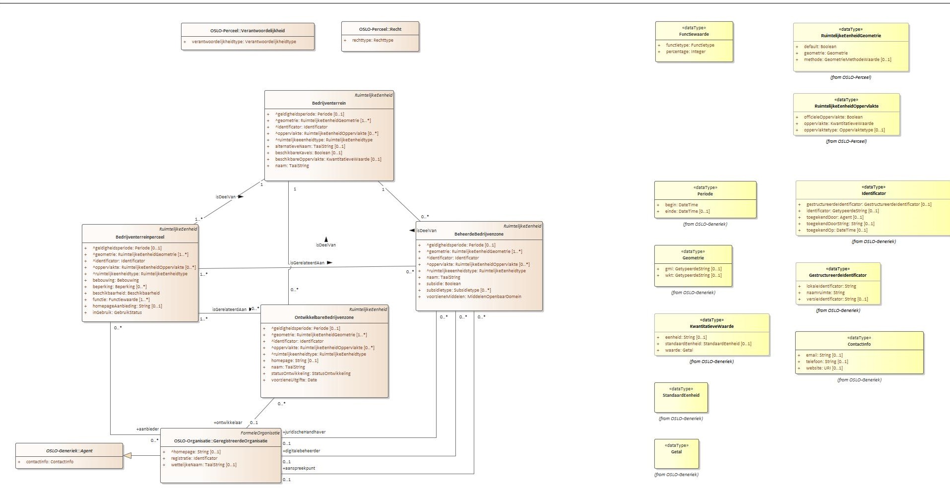
Dit is het implementatiemodel voor de uitwisseling van informatie over bedrijventerreinen tussen de regional overheid, namelijk VLAIO, en de ontwikkelingsmaatschappijen. Het implementatiemodel is een instantie van het applicatieprofiel bedrijventerreinen. Dit omvat niet alle informatie van de authentieke bron bedrijventerreinen, enkel de informatie die uitgewisseld wordt tussen de partijen.
Status van dit document
Dit implementatiemodel Erkende Standaard werd uitgegeven op 2021-04-01.
Informatie over het gevolgde proces en de beslissingen om tot deze specificatie te komen zijn beschikbaar in het standaardenregister.
Licentie
Deze specificatie van Agentschap Innoveren en Ondernemen is gepubliceerd onder de "Modellicentie Gratis Hergebruik - v1.0".
Conformiteit
De conformiteit voor implementatiemodellen is hier te vinden.
Overzicht
Entiteiten
- Beschrijving
- Som van alle ruimtelijke eenheden uit de ruimtelijke planningsprocedure en met een economische bestemming vanaf de dossierfase Publicatie in Belgisch Staatsblad. Een bedrijventerrein is altijd de unie van de percelen die ertoe behoren.
- Subklasse van
- Ruimtelijke Eenheid
- Eigenschappen
- Voor deze entiteit zijn de volgende eigenschappen gedefinieerd: , , , , , , , , .
| Eigenschap | Verwacht Type | Kardinaliteit | Beschrijving | Gebruik | Codelijst |
|---|---|---|---|---|---|
|
Kwantitatieve Waarde | 0..1 | Deze eigenschap geeft aan hoeveel oppervlakte nog beschikbaar is op het bedrijventerrein. | ||
|
Boolean | 0..1 | Deze eigenschap geeft aan of er al dan niet beschikbare kavels aanwezig zijn op het bedrijventerrein. | ||
|
Ruimtelijke Eenheid Oppervlakte | 0..* | Oppervlakte van de ruimtelijke eenheid en metadata over de manier waarop deze bepaald werd. | ||
|
Identificator | 1 | De identificator van de Ruimtelijke Eenheid. | ||
|
TaalString | 1 | Voorkeursnaam van het Bedrijventerrein. | ||
|
TaalString | 0..1 | Andere naam waaronder het bedrijventerrein bekend is. | ||
|
Ruimtelijke Eenheid Geometrie | 1..* | Geometrie van de ruimtelijke eenheid en metadata over hoe deze werd bepaald. | ||
|
Periode | 0..1 | Tijdsinterval waarbinnen iets geldig is. | ||
|
RuimtelijkeEenheidtype | 1 | De aard van een ruimtelijke eenheid. | De waarde van deze eigenschap is altijd gelijk aan de URI van de klasse. De klasse Bedrijventerrein wordt immers niet verder onderverdeeld in verschillende eniteiten. | Link |
- Beschrijving
- Een ruimtelijke eenheid binnen een Bedrijventerrein met eenzelfde gebruik of functie.
- Gebruik
- Dit kunnen business centra, KMO units, aaneengesloten bebouwing, meerdere kadastrale of aktepercelen, ... omvatten. Een bedrijventerreinperceel is meestal de aggegratie van meerdere aktepercelen op basis van de kennis van de bedrijventerreinbeheerder, meestal op basis van eigenaarsschap.
- Subklasse van
- Ruimtelijke Eenheid
- Eigenschappen
- Voor deze entiteit zijn de volgende eigenschappen gedefinieerd: , , , , , , , , , , , , , .
| Eigenschap | Verwacht Type | Kardinaliteit | Beschrijving | Gebruik | Codelijst |
|---|---|---|---|---|---|
|
GebruikStatus | 1 | Dit attribuut geeft aan of een Bedrijventerreinperceel al dan niet in gebruik is. | Link | |
|
String | 0..1 | de homepage waarop dit bedrijventerreinperceel wordt aangeboden door de aanbieder | ||
|
Functiewaarde | 1..* | De functie geeft de (verschillende) functies aan die men kan terugvinden op het Bedrijventerreinperceel en het percentage van het perceel dat gedekt wordt door elke functie. | Modellering geïnspireerd op INSPIRE HILUCS value en HILUCS percentage. | |
|
Beschikbaarheid | 1 | Deze eigenschap geeft de beschikbaarheid aan van een Bedrijventerreinperceel. | Mogelijke waarden voor dit attribuut zijn: Aangeboden, Niet aangeboden of optie. | Link |
|
Beperking | 0..* | Deze eigenschap geeft aan welke de mogelijk beperking een bepaald bedrijventerreinperceel momenteel ondervindt. | Mogelijke waarden voor dit attribuut zijn: Te saneren, Fysisch niet realiseerbaar, Waterproblematiek, Mobiliteitsproblematiek, Herziening bestemming, Juridische procedure, Reservegrond, Bevriezing door eigenaar of Bevriezing door overheid. | Link |
|
Bebouwing | 1 | Deze eigenschap geeft de aanwezigheid van bebouwing aan op het Bedrijventerreinperceel. | Mogelijke waarden kunnen zijn: bebouwd, onbebouw of infrastructuur. | Link |
|
Geregistreerde Organisatie | 0..* | De aanbieder van dit perceel (TODO) | ||
|
Ruimtelijke Eenheid Oppervlakte | 0..* | Oppervlakte van de ruimtelijke eenheid en metadata over de manier waarop deze bepaald werd. | ||
|
Identificator | 1 | De identificator van de Ruimtelijke Eenheid. | ||
|
Ontwikkelbare Bedrijvenzone | 0..* | Ontwikkelbare bedrijvenzone waarmee het bedrijventerreinperceel kan geassocieerd worden. | In het geval dat de zone niet ontwikkelbaar is omwille van een of andere blokkering, dan moet er minstens één Bedrijventerreinperceel aan verbonden zijn dat de reden van de blokkering weergeeft. | |
|
Bedrijventerrein | 1 | Geeft aan tot welk Bedrijventerrein het Bedrijventerreinperceel behoort. | ||
|
Ruimtelijke Eenheid Geometrie | 1..* | Geometrie van de ruimtelijke eenheid en metadata over hoe deze werd bepaald. | ||
|
Periode | 0..1 | Tijdsinterval waarbinnen iets geldig is. | ||
|
RuimtelijkeEenheidtype | 1 | De aard van een ruimtelijke eenheid. | Link |
- Beschrijving
- Een ruimtelijke eenheid binnen een bedrijventerrein afgebakend door het beheer van een agent.
- Subklasse van
- Ruimtelijke Eenheid
- Eigenschappen
- Voor deze entiteit zijn de volgende eigenschappen gedefinieerd: , , , , , , , , , , .
| Eigenschap | Verwacht Type | Kardinaliteit | Beschrijving | Gebruik | Codelijst |
|---|---|---|---|---|---|
|
Geregistreerde Organisatie | 0..1 | de juridische handhaver is de verantwoordelijke voor alle juridische beslissingen van deze zone. Dit omvat oa. de controle op de verkoopsvoorwaarden bij doorverkoop. | ||
|
Geregistreerde Organisatie | 0..1 | De beheerder van de informatie over deze beheerde bedrijvenzone | ||
|
Geregistreerde Organisatie | 0..1 | Het aanspreekpunt voor informatie over deze zone. | ||
|
Ruimtelijke Eenheid Oppervlakte | 0..* | Oppervlakte van de ruimtelijke eenheid en metadata over de manier waarop deze bepaald werd. | ||
|
Identificator | 1 | De identificator van de Ruimtelijke Eenheid. | ||
|
TaalString | 1 | Voorkeursnaam van de Beheerde bedrijvenzone | ||
|
Bedrijventerreinperceel | 1..* | Beheerde bedrijvenzone waarmee het bedrijventerreinperceel kan geassocieerd worden. | ||
|
Bedrijventerrein | 1 | Geeft aan tot welk Bedrijventerrein de Beheerde Bedrijvenzone behoort. | ||
|
Ruimtelijke Eenheid Geometrie | 1..* | Geometrie van de ruimtelijke eenheid en metadata over hoe deze werd bepaald. | ||
|
Periode | 0..1 | Tijdsinterval waarbinnen iets geldig is. | ||
|
RuimtelijkeEenheidtype | 1 | De aard van een ruimtelijke eenheid. | De waarde van deze eigenschap is altijd gelijk aan de URI van de klasse. De klasse Beheerde Bedrijvenzone wordt immers niet verder onderverdeeld in verschillende eniteiten. | Link |
- Beschrijving
- Een Ontwikkelbare Bedrijvenzone bevat de contouren van de Bedrijventerreinen vanaf de mijlpaal publicatie in het Belgisch Staatsblad tot aan de oplevering van de nutsvoorzieningen en infrastructuur. Deze zones kunnen nieuwe terreinen zijn of herontwikkelingstrajecten. Wanneer een (her)ontwikkeling in meerdere fasen gebeurt, dan wordt de ontwikkelbare zone opgesplitst volgens deze fasen.
- Subklasse van
- Ruimtelijke Eenheid
- Eigenschappen
- Voor deze entiteit zijn de volgende eigenschappen gedefinieerd: , , , , , , , , , , .
| Eigenschap | Verwacht Type | Kardinaliteit | Beschrijving | Gebruik | Codelijst |
|---|---|---|---|---|---|
|
Date | 1 | Het voorziene tijdstip waarop de ontwikkeling van de ontwikkelbare bedrijvenzone voltooid zal zijn. | ||
|
StatusOntwikkeling | 1 | Geeft de status aan van de Ontwikkelbare Bedrijvezone. | Mogelijke waarden voor dit attribuut zijn: te ontwikkelen, in ontwikkeling, ontwikkeld, ontwikkeling geblokkeerd en niet ontwikkelbaar. | Link |
|
Geregistreerde Organisatie | 0..1 | de organisatie die verantwoordelijk is voor de ontwikkeling van de zone. | De verantwoordelijkheid van deze agent is ontwikkeling van het bedrijventerrein. | |
|
RuimtelijkeEenheidtype | 1 | De aard van een ruimtelijke eenheid. | De waarde van deze eigenschap is altijd gelijk aan de URI van de klasse. De klasse Ontwikkelbare bedrijvenzone wordt immers niet verder onderverdeeld in verschillende eniteiten. | Link |
|
Ruimtelijke Eenheid Oppervlakte | 0..* | Oppervlakte van de ruimtelijke eenheid en metadata over de manier waarop deze bepaald werd. | ||
|
String | 0..1 | Adres van de homepage van de website van de ontwikkelbare bedrijvenzone. | ||
|
Identificator | 1 | De identificator van de Ruimtelijke Eenheid. | ||
|
TaalString | 1 | Voorkeursnaam van de Ontwikkelbare Bedrijvenzone. | ||
|
Bedrijventerrein | 1 | Geeft aan tot welk Bedrijventerrein de Ontwikkelbare Bedrijvenzone behoort. | ||
|
Ruimtelijke Eenheid Geometrie | 1..* | Geometrie van de ruimtelijke eenheid en metadata over hoe deze werd bepaald. | ||
|
Periode | 0..1 | Tijdsinterval waarbinnen iets geldig is. |
| Eigenschap | Verwacht Type | Kardinaliteit | Beschrijving | Gebruik | Codelijst |
|---|---|---|---|---|---|
|
Contactinfo | 1 | Informatie zoals email, telefoon, adres die toelaat om iemand of iets te contacteren. |
- Beschrijving
- Organisatie met een juridisch statuut vastgelegd door registratie. Vergelijk met Formele Organisatie waarbij dit statuut ook op een andere manier verkregen kan zijn.
- Gebruik
- In België moeten oa volgende organisaties zich registreren: vennootschap (nv, bvba etc), eenmanszaak, overheidsorgaan, stichting Bij registratie krijgt de organisatie een ondernemingsnummer en worden zijn gegevens ingevoerd in de KBO.
- Subklasse van
- Formele Organisatie, Agent
- Eigenschappen
- Voor deze entiteit zijn de volgende eigenschappen gedefinieerd: , , .
| Eigenschap | Verwacht Type | Kardinaliteit | Beschrijving | Gebruik | Codelijst |
|---|---|---|---|---|---|
|
String | 0..1 | Adres van de homepage van de website van de organisatie | ||
|
Identificator | 1 | Identificator dat de organisatie verkreeg bij registratie. | In de KBO is dit het ondernemingsnummer. | |
|
TaalString | 0..1 | Wettelijk geregistreerde naam vd organisatie. | Evt in verschillende talen. |
- Beschrijving
- Actie, activiteit of verzameling van acties dat een systeemparticipant mag uitvoeren of mag gebruik maken van een geassocieerde resource.
- Gebruik
- Definitie conform ISO 19152 - Land Administration Domain Model.
- Eigenschappen
- Voor deze entiteit zijn de volgende eigenschappen gedefinieerd: .
| Eigenschap | Verwacht Type | Kardinaliteit | Beschrijving | Gebruik | Codelijst |
|---|---|---|---|---|---|
|
Rechttype | 1 | De aard van het recht dat een agent heeft ten opzichte van een ruimtelijke eenheid. |
| Eigenschap | Verwacht Type | Kardinaliteit | Beschrijving | Gebruik | Codelijst |
|---|---|---|---|---|---|
|
Verantwoordelijkheidtype | 1 | De aard van de verantwoordelijkheid die een agent heeft ten opzichte van een ruimtelijke eenheid. |
Datatypes
- Beschrijving
- Dit data type geeft weer welke functies aanwezig zijn binnen een Bedrijventerreinperceel en de overeenkomstige percentages.
- Gebruik
- De modellering van FunctieWaarde is gebaseerd op Modellering geïnspireerd op INSPIRE HILUCS value en HILUCS percentage. Echter omdat het percentage dikwijls niet exact kan bepaald worden en dit leidt tot een subjectieve invulling wordt dit niet opgenomen in het implementatie model. Om de verwachtingen van de lezer ivm deze eigenschap te temperen, is er besloten om deze eigenschap (welke een optioneel element was) niet op te nemen in het implementatiemodel.
- Eigenschappen
- Voor dit datatype zijn de volgende eigenschappen gedefinieerd: .
| Eigenschap | Verwacht Type | Kardinaliteit | Beschrijving | Gebruik | Codelijst |
|---|---|---|---|---|---|
|
Functietype | 1 | Aanduiding van het functietype. | Mogelijke waarden voor dit attribuut zijn: Landbouw, bos, economie, gemeenschapsvoorziening, infrastructuur, water, wonen, braakliggend, buffer, niet gekend en gemengd. | Link |
- Beschrijving
- Informatie zoals email, telefoon, adres die toelaat om iemand of iets te contacteren.
- Gebruik
- Enkel de informatie die minimaal gewenst is werd opgenomen. Uitgebreidere contactbeschrijvingen staan in de specificatie generiek-basis.
- Eigenschappen
- Voor dit datatype zijn de volgende eigenschappen gedefinieerd: , , .
| Eigenschap | Verwacht Type | Kardinaliteit | Beschrijving | Gebruik | Codelijst |
|---|---|---|---|---|---|
|
Gestructureerde Identificator | 0..1 | Identificator vh object opgesplitst in zijn onderdelen. | ||
|
String | 0..1 | Naam vd agent die de identificator heeft toegekend. | ||
|
GetypeerdeString | 0..1 | String gebruikt om het object uniek te identificeren. | Type vd string slaat op het identificatiesysteem (incl de versie ervan), de string zelf op de eigenlijke identificator. | |
|
DateTime | 0..1 | Tijdstip waarop de identificator werd uitgegeven. | ||
|
Agent | 0..1 | Link naar de agent die de identificator heeft uitgegeven. |
| Eigenschap | Verwacht Type | Kardinaliteit | Beschrijving | Gebruik | Codelijst |
|---|---|---|---|---|---|
|
GetypeerdeString | 0..1 | Geometrie uitgedrukt in wkt-formaat. | Gebruik http://www.opengis.net/ont/geosparql#wktLiteral als datatype. | |
|
GetypeerdeString | 0..1 | Geometrie uitgedrukt in gml-formaat. | Gebruik http://www.opengis.net/ont/geosparql#gmlLiteral als datatype. |
| Eigenschap | Verwacht Type | Kardinaliteit | Beschrijving | Gebruik | Codelijst |
|---|---|---|---|---|---|
|
String | 0..1 | Identificator van de specifieke versie van een object. | ||
|
String | 1 | String die toegvoegd wordt aan de lokaleidentificator om deze globaal uniek te maken. | Laat toe om objecten met dezelfde identificator maar van verschillend type en/of afkomstig uit verschillende domeinen uiteen te houden. In praktijk bv een uri samengesteld uit betekenisvolle elementen zoals een domeinnaam, type en concept (bv https://data.vlaanderen.be/id/adres/). | |
|
String | 1 | String gebruikt om het object uniek te identificeren binnen de naamruimte. |
- Beschrijving
- Eenheid vastgelegd door een standaardiserende organisatie.
- Gebruik
- Datatype kan een URI zijn of een GetypeerdeString. In het eerste geval wordt verwezen naar op het web gepubliceerde eenheden, bij voorkeur deze van qudt, bv http://qudt.org/vocab/unit/M voor meter. In het geval van een GetypeerdeString gaat de voorkeur naar de UCUM-codes, bv "km/h"^^http://w3id.org/lindt/custom_datatypes#ucumunit.
- Eigenschappen
- Voor dit datatype zijn geen eigenschappen gedefinieerd.
| Eigenschap | Verwacht Type | Kardinaliteit | Beschrijving | Gebruik | Codelijst |
|---|---|---|---|---|---|
|
GeometrieMethodeWaarde | 0..1 | De methode geeft aan op welke manier de geometrie tot stand is gekomen. | enkel _:ingemeten of _:ingeschetst worden gebruikt | Link |
|
Boolean | 1 | Geometrie die moet worden gebruikt bv bij voorstelling op kaart. | ||
|
Geometrie | 1 | Geometrische voorstelling van een ruimtelijke eenheid. |
| Eigenschap | Verwacht Type | Kardinaliteit | Beschrijving | Gebruik | Codelijst |
|---|---|---|---|---|---|
|
Oppervlaktetype | 0..1 | De methode waarop de oppervlakte bepaald werd; | Link | |
|
Boolean | 1 | Geeft aan of de oppervlakte al dan niet officieel is. | ||
|
Kwantitatieve Waarde | 1 | Afmeting van een twee-dimensionaal gebied. |
- Beschrijving
- Aanduiding van een hoeveelheid.
- Gebruik
- In praktijk de primitieve datatypes waarmee een hoeveelheid kan worden aangeduid, zie xsd datatypes float, double, decimal, integer etc.
- Eigenschappen
- Voor dit datatype zijn geen eigenschappen gedefinieerd.
- Beschrijving
- Aanduiding van de kwantiteit van een bepaald kenmerk van een object.
- Gebruik
- Bv de hoogte van een object , het gewicht, de temperatuur etc. Het gaat om een kenmerk dat numeriek uitgedrukt kan worden en in een bepaalde eenheid. Kwalitatieve aanduidingen zoals hoog, laag ed vallen hier dus niet onder.
- Eigenschappen
- Voor dit datatype zijn de volgende eigenschappen gedefinieerd: , , .
| Eigenschap | Verwacht Type | Kardinaliteit | Beschrijving | Gebruik | Codelijst |
|---|---|---|---|---|---|
|
Getal | 1 | Getal waarmee de kwantiteit van het kenmerk kan worden uitgedrukt. | ||
|
String | 0..1 | De eenheid waarin de waarde is uitgedrukt. | Te gebruiken als geen standaard eenheid gekend is. | |
|
Standaard Eenheid | 0..1 | De gestandaardiseerde eenheid waarin de waarde is uitgedrukt. |
JSON-LD context
(niet normatief)Een herbruikbare JSON-LD context definitie voor dit implementatiemodel is terug te vinden op: /doc/implementatiemodel/bedrijventerrein/erkendestandaard/2021-04-01/context/bedrijventerrein.jsonld
SHACL template
(niet normatief)Een herbruikbare SHACL template definitie voor dit implementatiemodel is terug te vinden op: /doc/implementatiemodel/bedrijventerrein/erkendestandaard/2021-04-01/context/bedrijventerrein-SHACL.ttl